
各学院(部、中心)、各位同学:
中国大学生机械工程创新创意大赛(以下简称“大赛”)由中国机械工程学会主办,是面向全国高校机械工程领域及工学、理学、医学、管理学等门类相关专业大学生开展的一项公益性竞赛活动。自2019年起,大赛连续列入《全国普通高校大学生竞赛分析报告》竞赛目录。游乐设施创意设计赛(以下简称“赛项”)是2026年中国大学生机械工程创新创意大赛的新增赛项。本届赛事主题为“启崭新程,乐创无限”,所有参加答辩的参赛团队及指导教师均可获得方特游乐园门票。
一、 参赛对象
1.参赛对象为全日制在校大学生,分为专科生、本科生和研究生三个组别。欢迎机械工程、电气与自动化控制、工业设计、艺术与创意设计、安全工程、建筑与环境工程、交通运输工程、仪器科学与技术、电子信息、计算机科学及其他与游乐设施相关专业的学生报名。
2.鼓励团队合作,每项作品的参赛团队最多可由5名学生组成,并指定1名学生为队长,队长只可负责1个团队。鼓励跨学科、跨专业组队,但不得跨校组队。
3.每支参赛团队至少应有1名指导教师(不超过2名)负责,每名指导教师可以指导多支参赛团队。
4.为进一步鼓励学生参赛,对通过形式审查、参加答辩的作品,按参赛师生人数赠送方特游乐园(全国通用)门票。参加多个作品的师生,只赠送一次门票。
5.赛项实行限额申报,每所学校同一组别、同一赛题参赛团队不得超过20支。
二、赛程安排
赛项实行两级赛制,即区域选拔赛(以下简称“区域赛”)和全国总决赛。赛程的主要安排如下:

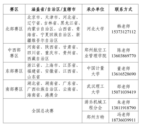
三、赛区划分

四、赛项说明
1.竞赛题目
赛项围绕本届主题和游乐设施行业需求,综合考察作品在玩法、外观、结构和技术等方面的创新性,设置四个赛题:
①“青年刺激”大型游乐设施
②“儿童友好”亲子游乐设施
③“沉浸动感”虚拟体验游乐设施
④新型文旅装备
2.评分标准
区域赛、全国总决赛将分别邀请游乐设施领域产学研用专家组成评审组,评审组按照评分标准对作品进行打分,最后取平均值为该作品的最后得分。专科生组、本科生组、研究生组独立评选,成绩从高到低排列名次。
3.作品提交要求
参赛团队在网站提交的材料包括:报名表(附件1)、原创承诺书(附件2)、作品(图片或视频或模型)、设计说明书与答辩PPT等材料提纲(附件3)。
注:赛题详细内容、评分细则、作品材料要求见附件《2026年游乐设施创意设计赛启动通知.pdf》。
五、奖项设置
1.本届赛项在专科生组、本科生组、研究生组分别设置一等奖、二等奖和三等奖,全国总决赛获奖作品数量原则上不超过作品总数的30%。
2.全国总决赛期间也将设置企业现场招聘、作品投资对接等环节,推动成果转化。
六、校内选拔赛安排
全套材料请发送至40240006@sues.edu.cn,邮件主题:游乐设施创意设计赛+学院+负责人姓名+手机号+微信号+第一指导老师姓名,以便后期建群通知相关事宜。
截止时间:2026年5月13日
答辩时间:2026年5月下旬,具体时间微信群内通知
联系人:胡老师
办公电话:021-67791163
七、其他说明
1.本届赛项不收取报名费,因参赛产生的其他费用由参赛团队自行承担。
2.作品必须是首次参赛的作品,禁止已经在其他赛事获奖的作品、往年已经在本赛项获奖或内容有较大重复的作品参赛。鼓励学生赛前对作品进行知识产权的相关保护。
3.本赛项进行过程中一旦发现参赛团队存在信息作假或违规行为,赛项执委会有权随时取消/追回该参赛团队的参赛资格及获奖证书,相关责任全部由参赛团队承担。
4.本通知未尽事宜请登录赛项官方网站查阅。
5.本赛项相关事宜最终解释权归本赛项执委会。
城市轨道交通学院
2026年4月10日








